ГлавнаяВ РоссииНИУ ВШЭ, ИВНД РАН: биомаркеры стресса найдены через умные часы

НИУ ВШЭ, ИВНД РАН: биомаркеры стресса найдены через умные часы

Поделиться

НИУ ВШЭ, ИВНД РАН: биомаркеры стресса найдены через умные часы-0
Источник: naked-science.ru

Стресс — естественный ответ организма на нагрузку. Однако его длительное действие увеличивает риск болезней сердца, тревожных и депрессивных состояний, снижает умственную работоспособность и качество жизни.

Субъективные тесты и поиск объективных маркеров

Обычно уровень стресса измеряют анкетами и психологическими тестами. Но эти подходы субъективны и не всегда отражают истинные физиологические сдвиги. Ученые из НИУ ВШЭ, Института высшей нервной деятельности и нейрофизиологии РАН, ФНКЦ РР и МГУ провели новаторское исследование для поиска объективных индикаторов стрессоустойчивости — способности эффективно адаптироваться к нагрузкам.

Методы и участники исследования

В проекте участвовали 73 добровольца. Исследователи предварительно оценили их стрессоустойчивость, используя клинические беседы, опросники и физиологические показатели, разделив на три группы: адаптивную, среднюю и дезадаптивную.

Моделирование стресса и замеры параметров

Испытуемые выполняли задания на память и внимание, сложность которых нарастала. На ключевом этапе им намеренно сообщали о 'неверном' ответе даже при правильном. Это создавало стрессовую ситуацию, направленную на проверку уверенности и самооценки.

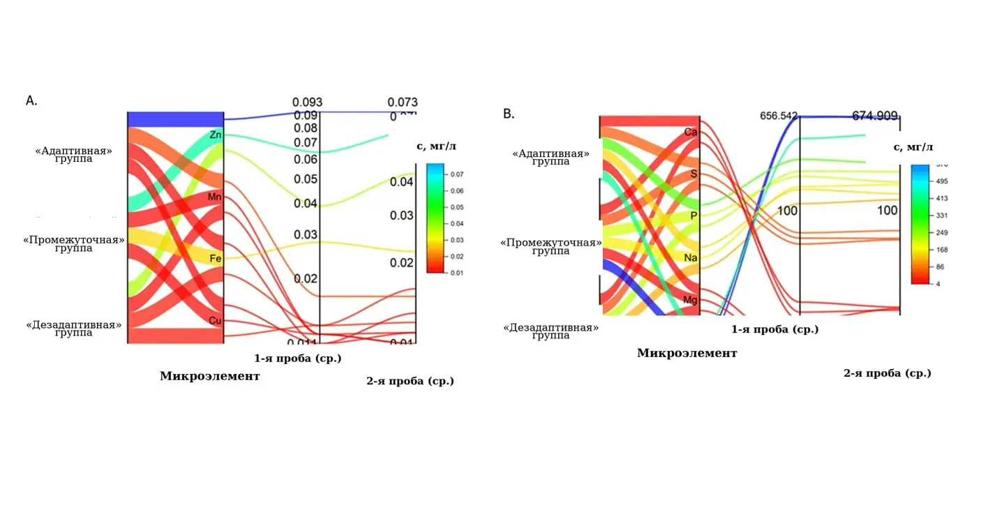
До и после тестов собирали образцы слюны для анализа антиоксидантной емкости (AOC) и концентрации микроэлементов (медь, железо, цинк, кальций, калий). В условиях стресса растет количество агрессивных частиц — свободных радикалов, повреждающих клетки. Это явление именуют окислительным стрессом. Антиоксиданты нейтрализуют радикалы: их большее количество улучшает защиту организма.

Параллельно фиксировался стресс-индекс при помощи смарт-часов и анализа слюны во время тестов.

Обнадеживающие результаты

Лабораторный анализ показал успешную корреляцию: низкий стресс-индекс (высокая вариабельность сердечного ритма) указывал на лучшую переносимость стресса. Члены адаптивной группы демонстрировали более высокий уровень цинка в слюне и пониженный — калия. При схожей точности заданий у них наблюдался стабильно низкий стресс-индекс и высокая антиоксидантная емкость. У дезадаптивной группы самооценка заметно снижалась при усложнении задач.

Основа для будущего объективного мониторинга

Работа уверенно доказывает: комбинация данных гаджетов и слюнных маркеров формирует интегрированную систему показателей. Это отражает уникальные различия в преодолении стресса. Такой прогрессивный подход открывает путь к созданию новых, более объективных способов оценки стрессоустойчивости, обещая эффективный мониторинг психофизиологического состояния.

'Интенсивный стресс часто провоцирует различные недуги, но реакции людей значительно разнятся. Прогнозирование и контроль таких состояний крайне важны. Обнаружение взаимосвязей физиологии, биохимии и психики — значимый вклад в развитие персонализированной превентивной диагностики', — подчеркивается в исследовании.

Источник: naked-science.ru

ИНТЕРЕСНЫЕ НОВОСТИ!

Не проходите мимо! Интересные и захватывающие новости на нашем сайте!

Последние новости

Андрей Алешкин о законе УК РФ и традициях ношения георгиевской ленты

Георгиевская лента - значимый и уважаемый символ памяти...

Сергей Дворцов видит песню Григория Лепса гимном Дня Победы в России

Музыкальный продюсер Сергей Дворцов предложил сделать песню известного...

Зеленский открывает путь ЧВК на Украине, ждать ли ответа России

Новая инициатива, представленная украинским лидером Владимиром Зеленским, способна...